Instance Verification Kit (IVK)
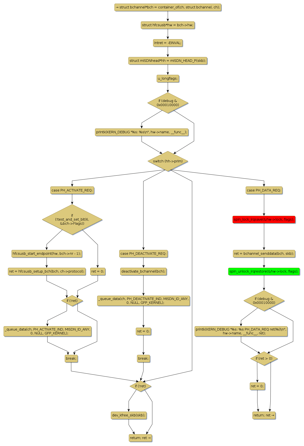
spin lock @ [6142+36+/linux-3.19-rc1/drivers/isdn/hardware/mISDN/hfcsusb.c]
Instance Signature: lock
|
The Matching Pair Graph:
|
|
Function Name
|
Control Flow Graph (CFG)
|
Events Flow Graph (EFG)
|
Source Correspondence
|
|
hfcusb_l2l1B
|
|
|
[5773+12+/linux-3.19-rc1/drivers/isdn/hardware/mISDN/hfcsusb.c]
|